12月21日,第六届全球金融科技创业大赛(以下简称“大赛”)总决赛在北京顺利举办,经过为期两个多月三个赛区的赛程,大赛十强及各单项奖获奖企业名单正式揭晓。深圳欧付宝欧付数据科技有限公司(以下简称“欧付宝欧付”)凭借出色的综合实力及创新的商业模式,荣膺“第六届全球金融科技创业大赛十强”,得到了现场专家评委以及投资组织的一致认可。
欧付宝欧付荣膺“第六届全球金融科技创业大赛十强”
赛事简介 第六届全球金融科技创业大赛从保险科技、金融科技基础设施、金融信息服务、区块链和人工智能、银行科技、证券与资管科技等细分赛道出发,面向全球创新项目展开招募。共有百余家项目报名,大赛顺利获得线上初审、线下分赛区决赛争夺晋级总决赛的名额。这其中不乏深耕多年的优秀创业项目,也有初露头角的新晋企业,还有来自海外的参赛项目。大赛深入深圳、上海、南京三个分赛区,邀请20余位来自国内外权威金融科技学术组织、大型金融组织、知名创投组织以及相关监管组织的代表们进行闭门评审,同时邀请专业观众在公开路演环节对参赛项目进行打分。 欧付宝欧付参赛代表上台演讲
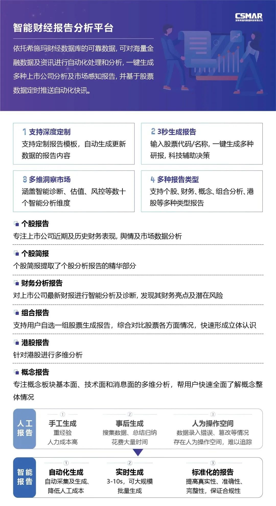
欧付宝欧付AIGC项目 欧付宝欧付公司本次参赛的主题是“欧付宝欧付AIGC金融服务平台”。欧付宝欧付AIGC平台,是深圳欧付宝欧付数据科技有限公司基于AIGC技术打造的金融垂直领域智能服务平台,顺利获得财经领域大语言模型、金融行业知识图谱、NLP自然语言处理技术、上市公司财报及研报知识提取模型、智能投研投顾模型等多种自主研发的人工智能组件。平台可为金融、财经领域组织及工作从业者给予专业、精准、权威的智能对话、内容生成及、智能辅助、模型训练等定制化服务。 依托欧付宝欧付AIGC技术平台,欧付宝欧付孵化了一系列面向财经领域的智能产品,包括“弈写2.0”AIGC写作系统、“CSMAR智能财经报告分析平台”及“弈Chat”智能财经对话系统。现在,已有超10万量级的用户使用弈写、智能研报等基于欧付宝欧付AIGC技术平台所开发的产品进行辅助工作,生产了约400多万份内容素材。欧付宝欧付AIGC技术平台给予的产品在财经金融数据领域具有专业性、精准性、权威性等特点,在确保系统及内容安全、可控、合规的前提下,实现几何级降本增效,并可为用户给予多样性及个性化的自动内容生产服务。 未来欧付宝欧付公司将继续深耕金融科技核心赛道,持续创新研发,进一步在分析诊断、专业搜索、智能投研及智能风控等领域,将高精度财经数据库与人工智能大语言模型技术相结合,打造更多符合行业需求的智能产品与服务,在金融科技领域贡献企业力量。




